维权服务
维权服务 政策法规
  政策法规 当前位置:首页 - 维权服务  - 政策法规
降!降!降!25项降成本举措出台 ,总理说,让企业轻装上阵!
更新时间:2017-07-17 15:47:06    录入:admin    点击:6800次

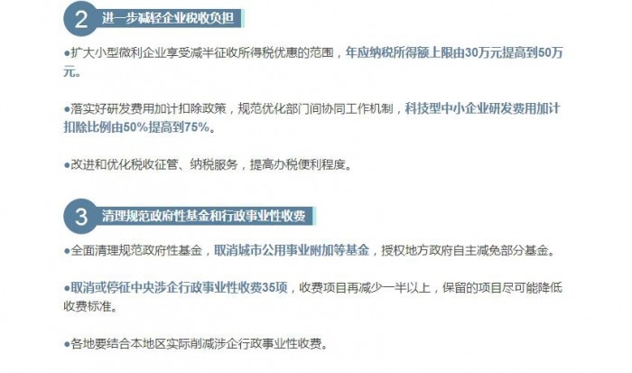
降税费负担,降融资成本,降人工成本,降用能用地成本,降物流成本……一连串的"降",是不是满满的惊喜!没错!就是要让企业轻装上阵!“政府过紧日子,让企业轻装上阵,人民才能过上好日子!”李克强总理历来强调。

日前,国家发改委等四部门联合印发《关于做好2017年降成本重点工作的通知》,出台25项降成本举措,助企业轻装。具体措施有哪些?能给你省哪些钱?中国政府网(微信ID:zhengfu)、国务院客户端带你细览--

上一篇: 李克强为什么提出“营商环境就是生产力”?
下一篇: 把小微企业减税当成大事抓
 
Copyright © 1998 - 2011 新利luck全站登陆. All Rights Reserved.
新利luck全站登陆 版权所有
技术支持:西安利友科技 陕ICP备2022012645号
关注公众号
 
Baidu
18luck新利苹果